The enforcement decision-making model (EDM) provides a framework that guides inspectors through the thought process to decide on an enforcement response.

Introduction

Purpose

The enforcement decision-making model (EDM) provides a framework that guides WorkSafe New Zealand’s inspectors through the necessary thought process to decide on an enforcement response appropriate to the circumstances. Capturing the enforcement decision-making process in this way supports inspectors to reach enforcement decisions that align with WorkSafe’s Our regulatory approach and How we make prosecution decisions policies.

EDM is designed to:

  • promote enforcement consistency by setting out a structured and logical pathway for enforcement decision-making
  • promote proportionality and targeting by setting out the criteria against which decisions are made
  • provide a transparent and accountable process by setting out the approach inspectors will use when arriving at enforcement decisions.

It will also provide a basis for management and peer review of enforcement decisions.

Background

EDM is aligned to WorkSafe’s Our regulatory approach and How we make prosecution decisions policies. WorkSafe’s Our regulatory approach policy sets out our approach to enforcing work health and safety legislation. WorkSafe’s How we make prosecution decisions policy sets out what we consider when we make decisions about prosecutions and who makes those decisions.

The model was originally based on the enforcement management model designed and used by the UK’s Health and Safety Executive.

Application and scope

EDM will be used by WorkSafe Health and Safety inspectors when enforcing the Health and Safety at Work Act 2015 (HSWA) and its associated regulations, and any person reviewing enforcement decisions made by an inspector on behalf of WorkSafe. EDM is presently applicable to enforcement decisions made under the HSWA and its regulations, although the principles contained in it may be applied to enforcement decisions made under other legislation that WorkSafe administers, for example, the Electricity Act 1992 and the Geothermal Energy Regulations.

EDM supports WorkSafe to:

  • achieve our strategic outcomes
  • focus on risks to work health and safety
  • maintain public confidence in how we regulate.

In routine situations, EDM may be applied as a thought-process rather than a documented process. However, there are specific circumstances in which WorkSafe requires inspectors to create a formal record of their EDM decision- making process in the case management system.

EDM cannot capture all the complexities and nuances of discretionary decision making and is therefore supported by a review process that also requires inspectors and managers to consider whether the proposed enforcement response meets WorkSafe’s Our regulatory approach policy, its How we make prosecution decisions policy and the Solicitor-General’s Prosecution Guidelines.

Key messages

WorkSafe intervenes through enforcement to make sure persons with responsibilities under our legislation:

  • manage risk effectively
  • address breaches, and
  • are held to account when necessary.
  1. Our compliance and enforcement approach is guided by the five principles set out in the Our regulatory approach policy. When we enforce, we are: responsive, risk-based, consistent, transparent, and accountable.
  2. Inspectors will apply the principles of EDM to their enforcement decisions.
  3. A formal record of the way in which the decisions are reached is kept in specified circumstances.
  4. Managers and others in WorkSafe use EDM when reviewing enforcement decisions.

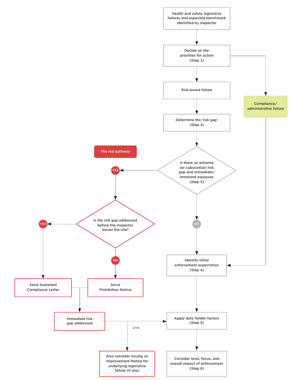
[image] Overview of the EDM process
Flowchart 1: Overview of the EDM process

Download